发布日期:2023-12-07 15:46 点击次数:138

AG百家乐博彩平台游戏论坛_
![]() |
![]() |
![]() |
![]() |
皇冠体育
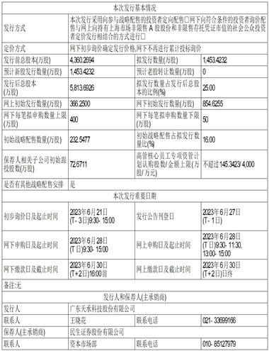
皇冠官网 扫描二维码查阅公告全文 皇冠导航定义]article_adlist-->广东天承科技股份有限公司(以下简称“天承科技”、“刊行东说念主”或“公司”)初次公建造行股票并在科创板上市的肯求仍是上海证券往还所(以下简称“上交所”) 上市审核委员会审议通过,并仍是中国证券监督处理委员会(以下简称“中国证监会”)证监许可〔2023〕849号文喜悦注册。《广东天承科技股份有限公司初次公建造行股票并在科创板上市招股意向书》及附录在上海证券往还所网站 ( http://www.sse.com.cn/ )和允洽中国证监会划定条目网站(中证网,http://www.cs.com.cn/;上海证券报网,http://www.cnstock.com/;证券时报网,http://www.stcn.com/;证券日报网,http://www.zqrb.cn/)袒露,并置备于刊行东说念主、上交所、本次刊行保荐东说念主(主承销商)民生证券股份有限公司的住所,供公众查阅。
2023年的幸运生肖是白羊座。今年是白羊座财运最强的一年。这都是因为你的努力。今年你的愿望会实现。而且会有一个很好的机会向你走来,你一定要好好的了解它,千万不要放过这个机会,它会让你在以后的生活中有提升的机会。2023年,你的各项运势都会很好。今年一定会是你的财年,人生走得越远,就会越富。
皇冠客服飞机:@seo3687
AG百家乐
敬请投资者要点柔和本次刊行过程、网上网下申购及缴款、弃购股份处理等方面彩票娱乐城,并负责阅读同日袒露于上海证券往还所网站和允洽中国证监会划定条目网站上的《广东天承科技股份有限公司初次公建造行股票并在科创板上市刊行安排及初步询价公告》。
炒股开户享福利,送投顾劳动60天体验权,一双一率领劳动!
海量资讯、精确解读,尽在新浪财经APP
上一篇:亚新真人百家乐博彩平台捕鱼_耀眼 | 广东有分散!有东谈主吃完腹黑骤停,大夫指示…
下一篇:幸运快艇现金网为什么打不开_Squarespace(SQSP.US)收购谷歌(GOOG.US)数百万个域名钞票后 股价大涨近8%




